一件代发是什么意思,一件代发操作流程新手必看
一件代发是什么意思?
一件代发其实也就是我们常说的W货源模式,通俗一点说就是店铺经营者没有现货,通过在网上找产品货源,通过软件把产品搬运到自己的店铺。
通过加价、设置营销活动、优化商品等一系列的店铺运营手段,让商品被平台消费者看到。
消费者下单之后,店铺经营者再去联系货源方,由货源方向消费者发货。
我们电商8年时间,目前主做抖音小店一件代发模式,自运营+代运营抖音小店300多家。
可以这么说,其实所有电商平台的一件代发模式都大同小异,区别只是平台规则的不同。
“一件代发”其实就是一种相对低成本、低风险,人人都可以做的轻创业线上开店商业模式。
一件代发模式的优点在于:
无需囤货发货:分销商(一件代发商家)无需提前购买商品,避免库存积压的风险;也不需要发货,商品全部可以对接供应链厂家发货。
门槛低操作简单:对于新手商家来说,这种模式只需要做好店铺基础运营,比如选品、商品优化、店铺曝光、售前售后处理等,就能快速开店卖货,无需担心货源和发货问题。
降低风险:由于不需要提前投入大量资金购买商品,不需要囤货,能有效降低创业风险。
一件代发流程是怎样的?
不管是哪个平台,一件代发的流程基本都是以下几个步骤:
第一步:商品搬运
用搬家软件将批发网站比如1688/多多/淘特等商品搬运到自己的店铺,比如抖音小店;
第二步:优化商品
优化商品包括商品主图、标题、价格、营销活动设置、商品详情页编辑等。

因为每个平台的规则不一样,直接搬运的商品信息在原货源平台可能销量高,无违规信息;但是搬运到另外一个电商平台,规则又变了。
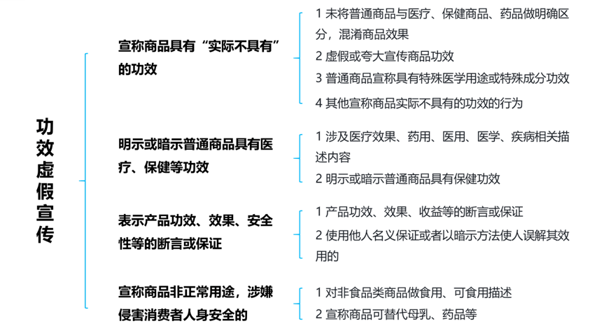
比如在抖音小店的商品规则里面,以下宣传都属于违规,那我们搬运之后,就要根据平台规则和后台信息去修改设置。

另外,每个平台的搜索、推荐以及付费投放规则全都不一样,我们搬运商品之后,还要根据平台推流规则去优化商品细节,这样商品才能获取更多流量。
第三步,对接供应链
其实大部分商品都有很多货源厂家,你可以在搬运商品之前就联系好供应链发货;也可以在出单之后再去联系供应链。
对于新手商家来说,做一件代发最难的就是对接供应链这个板块。
因为前期订单较少,可能不是每一个供应链商家都愿意去跟你合作,愿意给你绑定电子面单发货账号去单独给你处理订单信息发货。

而且你也不确定他发的是不是你想要的商品,因为是线上对接,所以不确定因素一定存在。
所以,自从我们开始做抖音小店之后,最近几年,每年都要跑几次义乌、广州、湖州、福建等这些供应链聚集地。
第四步,发货
一件代发最后一步就是发货,一般,我们提前联系好供应商发货,然后绑定打单软件账号,比如聚水潭、风速打单、店管家等,店铺出单之后,供应链商家就能直接发货。
如果订单不多,也可以直接用拍单软件去货源平台拍单发货,同样可以通过软件直接获取买家地址直接发货。只是需要手动拍单,只适合订单较少的情况。
本网站文章未经允许禁止转载,合作/权益/投稿 请联系平台管理员 Email:epebiz@outlook.com



