TEMU怎么开店,TEMU入驻开店铺详细步骤
本文将详细介绍Temu注册的实际操作(以香港公司为例)
一、账号注册
1、新商家
点击注册链接::https://seller.kuajingmaihuo.com/mobile-main/register.html
在注册界面(如下图所示)填写手机号码,并设置你的登录密码。然后点击“获取验证码”,收到验证码后正确填写短信验证码,最后点击注册。

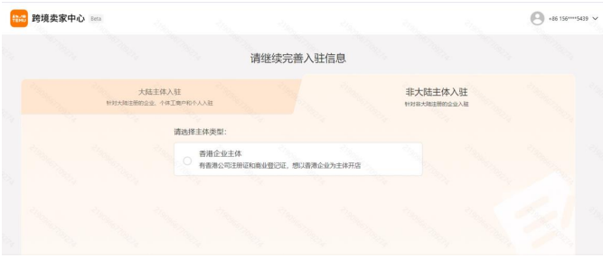
接着完善入驻信息,点击“非大陆主体入驻”并选择“香港企业主体”。

2、已有店铺,想开子店铺在卖家中心页面打开账户管理

在账户管理页面选择主体管理,点击“创建新店铺”。
二、填写主体信息1、营业执照信息填写及上传a、公司注册证

b、商业登记证

c、银行账户名、开户证明、办公地址、经营规模

2、企业董事信息(所有董事成员)
点击“+添加”,选择对应身份证件类型,上传证件照正、反面,填写证件信息所有董事成员信息均需要逐个添加上传点击上传 董事名册,即上传 CCN1 
3、主体管理人信息(即当前企业主体实际管理人,需为大陆身份证信息)
a、主体管理人同时为企业董事

b、主体管理人不是企业董事

c、其它证明材料

三、主体实名验证1、主体管理人用微信扫码人脸认证

2、根据提示,录制视频,使用视频

3、人脸认证成功后,点击“入驻成功,下一步”

四、店铺信息
1、仔细查看并勾选需要签署的协议

2、填写店铺信息
店铺名称必须符合店铺命名规则店铺 logo要求图片尺寸为300*300,格式为Jpg、Jpeg,主图文字需使用销售目的地官方语言选择计划销售的商品类目,此处选择不影响后续上品选择其它类目商品联系人处填写主体管理人的姓名、手机号,手机号需为中国大陆手机号 
f. 填写邀请码,勾选同意协议,然后提交,等待审核即可

本网站文章未经允许禁止转载,合作/权益/投稿 请联系平台管理员 Email:epebiz@outlook.com



