什么是TEMU半托管,TEMU半托管与全托管区别
什么是TEMU半托管,TEMU半托管与全托管区别
拼多多旗下跨境电商平台TEMU将在“全托管”模式之外推出“半托管”业务。半托管模式已于2月8日在美国开启,后续将扩展欧洲及其他地区。

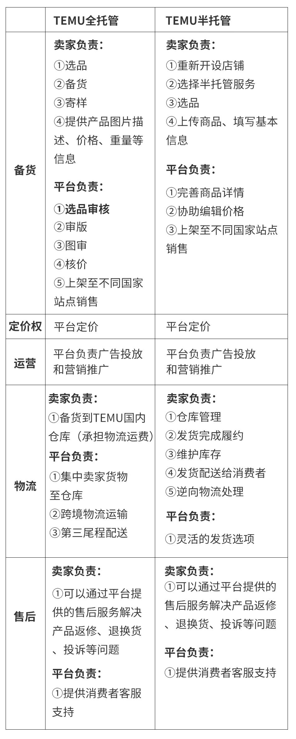
此次推出的半托管模式主要针对货在海外仓的卖家。卖家自己导入平台订单,自行完成发货履约。而此前TEMU的“全托管”模式则是商家只需将货品发至TEMU国内仓,平台会帮助卖家解决推广、仓储、流量、发货等难点,甚至配送、客服、投流,售后部分也是平台来负责的。
具体而言,在半托管模式下,卖家需要重新开设店铺、并选择半托管服务,同步负责上传商品、填写基本信息、维护库存、完成发货履约,也就是说可以跳过选品、寄样、审版、图审等流程;TEMU则负责完善商品详情,协助比价,将商品上架至美国、欧洲等站点进行销售,以及提供消费者客服支持。
本网站文章未经允许禁止转载,合作/权益/投稿 请联系平台管理员 Email:epebiz@outlook.com



