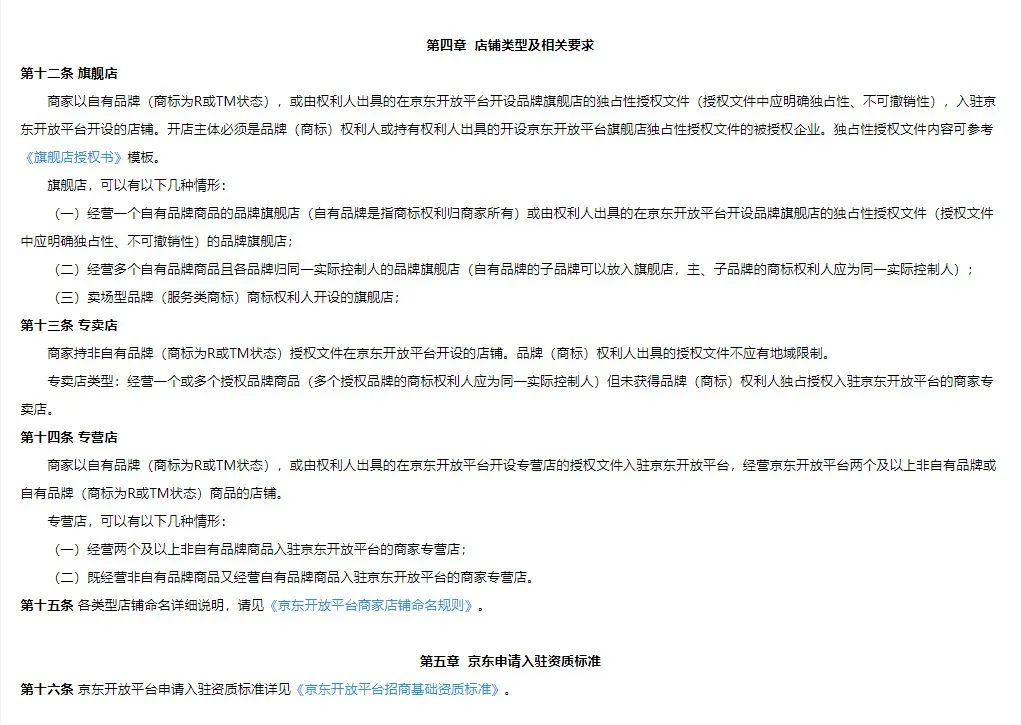
2023京东开店流程及费用,详解京东开店流程及条件
1.首先打开京东官方页面,手机操作需要打开京东APP主页的“我的”,在“更多工具”里找到“我要开店”:


开店所需资质
营业执照。现在京东的店铺类型只有京东小店和京东京喜是可以个人开店的,其他类型全都需要以企业名义开店,需提前准备相应的营业执照。
法人身份证
一般纳税人资格证
品牌授权书
商标。目前只有京东京喜和京东小店的小部分类目不需要商标,其他都要。商标注册周期比较长,着急开店可以考虑购买。
行业其他需提交资料(不同行业要求不同,后台找我要链接自动查询)
三、京东开店流程
1.注册开店
注册登录商家账号,提交开店主体资质(企业/个体工商户:提交营业执照和法人证件信息;个人:提交身份证件信息),要求资质真实、在有效期内。资料不齐会被退回要求重交。
2.经营认证
①选择好自己想入驻的店铺类型、品牌、类目、上传相关资质、给店铺命名
②等待店铺认证,周期为1-3个工作日
③注册并实名京东钱包账号/个人银行卡
3.审核
初审+复审,主要审核商家的品牌需求、经营状况、服务水平等,不符合招商标准会被退会申请,很多商家就是在这一步没通过,所以需要对自己的品牌进行包装。


(京东官方发布)
4.开店缴费
5.店铺上线,开始运营
四、京东开店费用
京东开店需要交给京东平台的费用包括:
1.技术服务费。按比例,不同类目需要承担的比例不相同,具体的表格请后台私聊,京东分类很密,公众号限制字数。
2.平台使用费。固定金额月付,不同类目0-10W元不等,后台找我拿表格自查。
3.保证金。固定金额一次性付,只需要开店时交一次,不同类目金额不同,后台找我拿表格自查。
本网站文章未经允许禁止转载,合作/权益/投稿 请联系平台管理员 Email:epebiz@outlook.com



