Shopee简化计分豁免申请流程
Shopee对计分豁免申请流程进行了简化:2022年9月19日起,没有经理的卖家可以自行通过卖家中心或Shopee App申请计分豁免。
同时,卖家可以在卖家中心或Shopee APP查看实时申请进度。申请期限上,卖家仅能在计分产生后的14天内申诉(包括假日及周末)否则申诉会被驳回;卖家需在7天内提交额外文件否则申诉会被驳回。
需要注意,此功能目前仅适用于没有经理的卖家及已经产生的计分。有经理的卖家请直接联系经理,如果卖家想提前申诉还未产生的计分,请联系经理或Shopee客服。

(图源Shopee菲律宾电商平台微信公众号,下同)
另外,只有证据充分证明违规行为非卖家过失的情况下,计分申诉才有效。有效情况如下:因物流车的载货量问题,导致骑手没有出现或未能在预定取件日期内取走订单;卖家因系统错误无法生成物流追踪码或打印物流提单;因COVID-19无法及时履行订单,如:因仓库消毒无法履行订单;卖家遇到了不可预见的情况,如:紧急情况或事故。
如卖家要提交申诉,请进入卖家中心的账号健康页面并在“我的计分”(Penalty Points)处选择“更多”(More)。在计分行动(Action)栏下,在卖家想上诉的处罚旁点击“查看违规”(View Violation)。然后在处罚页面选择“在此申诉”(Appeal Here)。


申诉提交之后,计分申诉大约需要7个工作日处理并审查。某些情况下,更复杂或需要进一步调查的申诉可能需要比规定时间更长的时间处理。
卖家可以在“我的计分”页面管理提交的申诉并快速查看所有申诉状态。如果卖家的计分申诉状态是需要重新提交(Resubmission Required),选择行动(Action)栏中的“编辑申诉”(Edit Appeal)。查看“申诉信息”(Appeals Information)中的“修改建议”(Revision Suggestions)并进行调整。


如果申诉状态为“已完成”(Completed)或“已拒绝”(Rejected),选择行动栏下的“查看申诉”(View Appeal)查看卖家的申诉结果。
如果申诉状态为需要重新提交,卖家有7天时间可以重新提交申诉,否则申诉将被驳回。请注意行动(Action)栏下的“编辑申诉”(Edit Appeal)下显示的最后期限。
需要注意,反复提交无效申诉的卖家可能会被取消计分申诉功能。重新计算的表现指标如果依旧没有达到最低门槛标准,卖家的计分可能不会被移除。
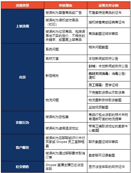
下图为申诉提交证明文件和说明示例:



本网站文章未经允许禁止转载,合作/权益/投稿 请联系平台管理员 Email:epebiz@outlook.com



