2025亚马逊北美/拉美站开店条件及费用
2025亚马逊北美/拉美站开店条件及费用
01站点优势

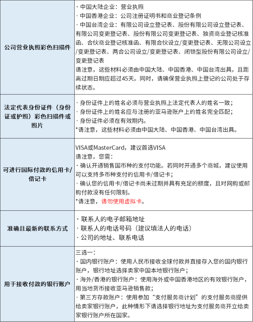
02资料准备
在注册账户之前需要先准备相关的材料,且保证材料的完整性和真实性,以便顺利注册。

03 费用成本
如果在拉美或北美站开设亚马逊店铺,其中会涉及到以下几项费用成本:
① 月服务费39.99美元;
② 销售佣金(不同品类收取不同费用);
③物流费用(跟据实际物品决定);
④推广费(开通使用广告投放费用)
04物流仓储
对于亚马逊卖家来说,有两种方式可选择,将商品运送至消费者手中。
– 亚马逊配送
平台提供头程物流、仓储管理及尾端派送服务,也就是将商品配送至海外的亚马逊仓库,然后由亚马逊完成后续配送及售后服务。

– 卖家自己配送
由卖家自己将商品打包然后配送至买家手中,包含退换货等服务。
本网站文章未经允许禁止转载,合作/权益/投稿 请联系平台管理员 Email:epebiz@outlook.com



