亚马逊欧洲站开店流程及费用,详细图文教程
由于入驻北美站点的卖家日益增长,很多卖家开始转向亚马逊欧洲站,但是相对来说 ,欧洲站审核更加严格,运营后期还需要准备KYC审核,今天就给大家详细介绍一下亚马逊欧洲站开店流程及费用。
目录:
亚马逊欧洲站开店所需资料亚马逊欧洲站开店流程亚马逊欧洲站开店所需费用 
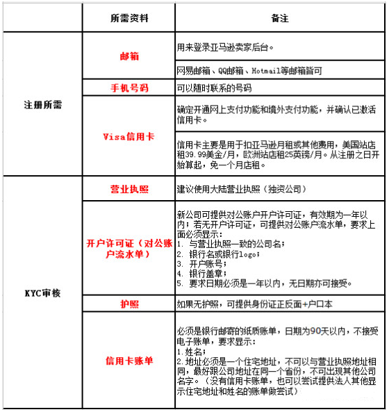
亚马逊欧洲站开店所需资料:
公司营业执照(目前仅接受公司/工商个体户注册)公司所有受益人和首要联系人的身份证件(身份证件证明,以下2选1)护照扫描件身份证正反面 + 户口本本人页首要联系人和受益人的个人费用账单证明(请务必发亚马逊官方客户经理确认)最近90天内的任意一张日常费用账单(包括水、电、燃气、网络、电视、电话、手机等费用账单或信用卡对账单等必须是正规机构(公用事业单位、银行等)出具(有该机构抬头和logo)账单上需有姓名和家庭居住地址(非公司地址)付款账户(请提前准备好,不用给亚马逊官方客户经理)国内任何一家银行发行的信用卡皆可,建议是Visa卡,用于支付25英镑/月的平台费,以及后续广告业务缴费(如有),信用卡持有人不要求是法人,但要没有不良记录。 
亚马逊欧洲站开店流程:
1、进入全球开店
前往Amazon Global Store
https://gs.amazon.cn
点击立即注册,选择欧洲注册

2、注册卖家账号
点击“创建您的Amazon账户”进入到账户注册界面

填写姓名、邮箱、密码等信息,然后点击下一步(建议使用国际邮箱,避免接收不到亚马逊邮件)

3、填写法定企业名称
建立账号后,将自动跳至下一页。填写相关信息后,单击“同意并继续”(你不同意也得同意)

认真填写法定公司名称(一定要使用拼音并且不要有空格)

注意:中国人没有中间名,所以中间名空着不填!(不要以为王二狗三个字的名字中间的二就是中间名!杠精随意~)

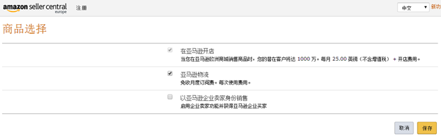
单击“更改”,可以独立选择服务项目,例如,如果您计划独立运输,在亚马逊物流处把?去掉然后保存


点击“未完成”将信息补充完整。认真填写信息,填写完不要着急保存,仔细检查两遍,直至确保信息填写无误后再点保存。



填写主要联系信息。注意没有标明要求中文填写的地方一律使用拼音



填写费用信息(信用卡信息)持卡人姓名卡面上怎么写的你就怎么写,保持一致

验证电话号码,可以选择SMS或电话验证,填写完信息后。将出现“已完成”的提示。



上述操作完成后,卖方已完成所有注册步骤。
亚马逊欧洲站开店所需费用:
1.个人卖家销售计划:不需要缴纳月租费,但是上传产品时需要缴纳上传费用,一件商品0.75英镑。而且一次只能上传一个商品。
2.专业卖家销售计划:每个月需要缴纳月租金39.99美金。不需要缴纳产品上传费用,一次性可以上传多个商品。
3.月租金:英国站为25英镑,其它站点39欧元
(开通两个站点及以上的总月租39.99美金)
4.销售佣金:商家每销售出一个商品,都得给亚马逊平台支付一定比例的佣金,佣金的支付范围在7%-45%之间(具体以类目为准)
5.最低佣金:0.4-1.25英镑(卖家支付佣金时会在销售佣金与最低佣金之间取最高值进行支付)

6.FBA物流费用:本地亚马逊物流、亚马逊物流欧洲整合服务、欧洲配送网络。



7.长期仓储费:非媒介商品暂停收取该费用。对于媒介类商品,亚马逊任收取最低长期仓储费(每件商品0.1英镑)。
8.本地移除订单费用:

9.跨境移除订单费用:


本网站文章未经允许禁止转载,合作/权益/投稿 请联系平台管理员 Email:epebiz@outlook.com



