天猫国际更新《天猫国际商品发布规范》中效期管理要求
天猫国际发布公告称,为进一步规范天猫国际商品发布规范要求,保障消费者合法权益,天猫国际将更新《天猫国际商品发布规范》中效期管理要求的内容。
该规则于2022年8月15日开始对外公示,将于2022年8月22日生效执行。

规则变更前,天猫国际平台商品保质截止日期(产品最佳食用或使用期限)发布要求如下(仅部分):
若为保健食品/膳食营养补充食品、传统滋补营养品、OTC药品/医疗器械/计生用品、零食/坚果/特产、咖啡/麦片/冲饮/酒类、粮油米面/南北干货/调味品、宠物/宠物食品及用品类目下的二级类目狗零食、犬主粮、猫主粮、动物药品及药剂、猫/狗保健品、猫零食,奶粉/辅食/营养品/零食类目下的二级类目宝宝辅食、婴幼儿营养品、婴幼儿调味品(新)、宝宝零食,孕妇装/孕产妇用品/营养类目下的二级类目孕产妇奶粉、孕产妇营养品、月子营养的商品时,商品的保质期剩余时长必须大于等于保质期1/10的时长(保质期1/10的时长不足40天的,以40天为准);
若上述商品的保质期剩余时长大于等于商品保质期的1/10但小于等于商品保质期的2/10(保质期2/10的时长不足100天的,以100天为准),必须在商品标题上注明“临期”字样,且在商品详情页面最上方清晰明显地展示“临期商品”字样,字样大小为“二号字体”,颜色为“标准红色”。
若为一级类目奶粉/辅食/营养品/零食下的二级类目婴幼儿牛奶粉、婴幼儿羊奶粉、特殊配方奶粉的商品时,商品的保质期剩余时长必须大于等于100天;若商品的保质期剩余时长大于等于100天,但小于等于180天的,必须在商品标题上注明“临期”字样,且在商品详情页面最上方清晰明显地展示“临期商品”字样,字样大小为“二号字体”,颜色为“标准红色”。
若为一级类目彩妆/香水/美妆工具、美容护肤/美体/精油、洗护清洁剂/卫生巾/纸/香薰、家庭/个人清洁工具、洗护清洁剂/卫生巾/纸/香薰、美发护发/假发,二级类目其他婴童用品下的宝宝洗浴护肤品,一级类目孕妇装/孕产妇用品/营养下的二级类目孕产妇彩妆、孕产妇护肤/洗护/祛纹的商品,保质期剩余时长必须大于等于40天,剩余保质期不足100天时必须在商品标题上注明“临期”字样,且在商品详情页面最上方清晰明显地展示“临期商品”字样,字样大小为“二号字体”,颜色为“标准红色”。

规则变更后,保质期发布要求需遵循《天猫国际商品效期管理规范》。据了解,天猫国际在今年发布生效了《天猫国际商品效期管理规范》。
效期要求如下:
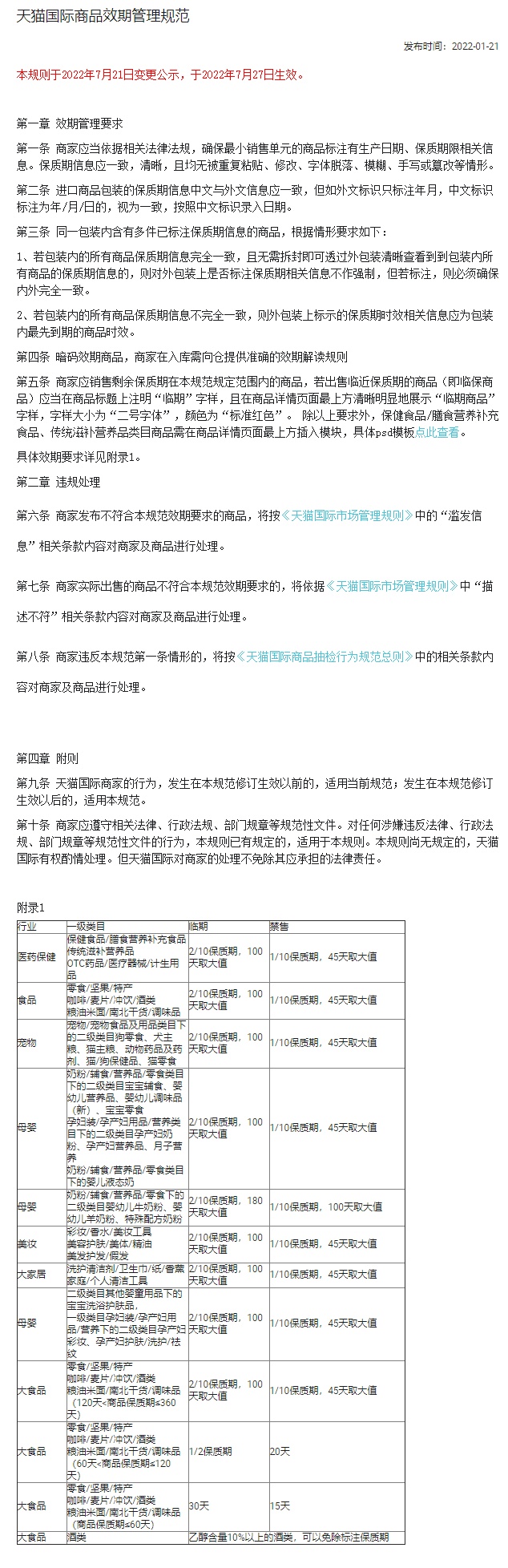
在医疗保健行业,保健食品/膳食营养补充食品/传统滋补营养品/OTC药品/医疗器械/计生用品,这些类目商品临期设置为2/10保质期,100天取大值;禁售要求1/10保质期,45天取大值。
食品、宠物、母婴、美妆、大家居、大食品行业中的部分类目商品临期设置为2/10保质期,100天取大值;禁售要求1/10保质期,45天取大值。
母婴行业中,奶粉/辅食/营养品/零食下的二级类目婴幼儿牛奶粉、婴幼儿羊奶粉、特殊配方奶粉,这些商品临期设置为2/10保质期,180天取大值;禁售要求1/10保质期,100天取大值。
大食品行业,零食/坚果/特产、咖啡/麦片/冲饮/酒类、粮油米面/南北干货/调味品(60天<商品保质期≤120天),这些类目商品临期设置为1/2保质期;禁售要求20天。
大食品行业,零食/坚果/特产、咖啡/麦片/冲饮/酒类、粮油米面/南北干货/调味品(商品保质期≤60天),这些类目商品临期设置为30天;禁售要求15天。
此外,酒类商品中,乙醇含量10%以上的酒类商品可以免除标注保质期。
以下为《天猫国际商品效期管理规范》:

本网站文章未经允许禁止转载,合作/权益/投稿 请联系平台管理员 Email:epebiz@outlook.com



